
It’s AAC month! AAC is an important aspect of my job as a special education teacher. What is AAC? AAC stands for Assistive and Augmentative Communication. It can be anything that helps a person communicate.

Why is AAC so important?
Imagine if you suddenly lost your ability to talk or even use parts of your body. You have things you need, want, and desire to express. But you don’t have any way to do it. How hard would that be? Many of our students have these issues, but they have so much to say to us. This is why it’s so important to make sure all of our students know how to communicate in a way that is meaningful to them.
Types of AAC
We usually lump AAC into two categories. High tech AAC are items like a Tobii Dynavox or Accent eye gaze. It’s a Saltillo device with the program LAMP (Learning Acquisition through Motor Planning) or proloquo loaded onto it, a GoTALK, 7LVL Communication System, or a BigMack recordable switch.

Low tech AAC includes object communication pieces, PECS (Picture Exchange Systems), picture boards, eye-gaze boards, or communication books. These items can have real pictures, line art (Boardmaker, Lessonpix, Symbolstix images), or a mixture of both.

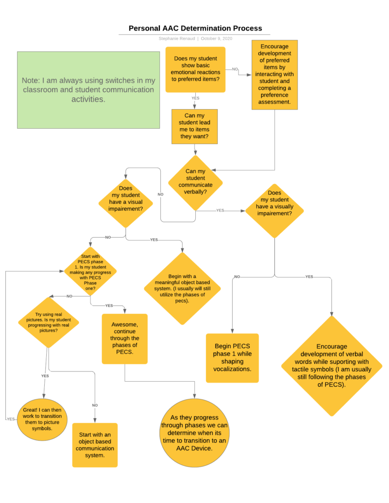
Is there one type that’s better than the other? No, not really! It depends on what your students’ AAC needs are. I often use items like a BigMack switch with PECS in my classroom. It can be difficult to determine what your student needs. If possible, consult with your district speech pathologist and occupational therapist to find out what evaluation method your district uses. If you don’t have those resources available I can share with you my own personal thought process.

This is a representation of my thought process when it comes to determining AAC use for my students. I want to remind you that I teach students with multiple significant disabilities, so some options aren’t really options for my class. My students don’t typically learn to read and write braille, for instance.
When should a student use AAC?
I get this question often. When should my student use AAC? Just when we are working on it? At school? The answer is everywhere and always. A student should be using AAC in ALL settings. They need to learn to use it for leisure, work, social interactions and more. We can’t just have them use it when we are explicitly working on it. Don’t ever take it away. A student always needs access to their device, pictures symbols, tactile symbols, ect. A student may use a bulky eye gaze device that is difficult to transport, but that student always has access to an array of symbols that match their AAC device symbols.

Who should use AAC?
Anyone who needs assistance communicating their wants and needs. A student may be verbal, but not be able to string together enough words to tell you effectively what they want to say. Having access to PECS or a device helps that student get their ideas, wants, and needs across.

In short, AAC is helpful for anyone who needs help communicating.
Tips and Tricks
I know I’ve mentioned the phases of PECS a few times. Here is a visual that sums up the phases of PECS. I actually have this poster on the wall in my classroom as a reminder.

Processing Time
Another important thing is to make sure you are giving the student enough time to process your request. It can take time for a student to process and act. For example: When I am working with a student on eye gaze, I make sure to give them time to find the option and then wait until they have stayed on that option. When they have sustained attention to the option for 30 seconds or more I know they have chosen that item.
Communication Partner
In the beginning use a communication partner! A communication partner is someone that helps the student communicate while you work with them. If you are working with PECS, you may put out your hand so the student can pick up their card and put it in your hand. The partner is behind the student and takes the students hand, helps them grasp the symbol and put it in your hand. This helps the student understand what you want them to do.
Let them Choose Wrong
It’s okay if they choose the “wrong” thing. Eventually, you will present your student with two choices. You may show them a picture of cheese crackers and a picture of a pen. You KNOW they want cheese crackers, but they chose the pen. Give them the pen! This is teaching them that they need to look and pick the card that represents what they want. Give them an opportunity to try again.
Progress doesn’t happen overnight. A student could be using only one symbol for months and then it suddenly clicks for them. Don’t give up if your student is not progressing as fast as you’d like.
Learn about the 5 most popular high tech devices in this blog post!
Happy AAC Month! I’d love to hear about your experiences with AAC. Were any of you using it with your students and didn’t know it?




What a fantastic post! I am going to direct some other coworkers and parents to this site. I think this post will be very helpful! Thank you!
Thanks! Let me know if you have any questions I can help with.